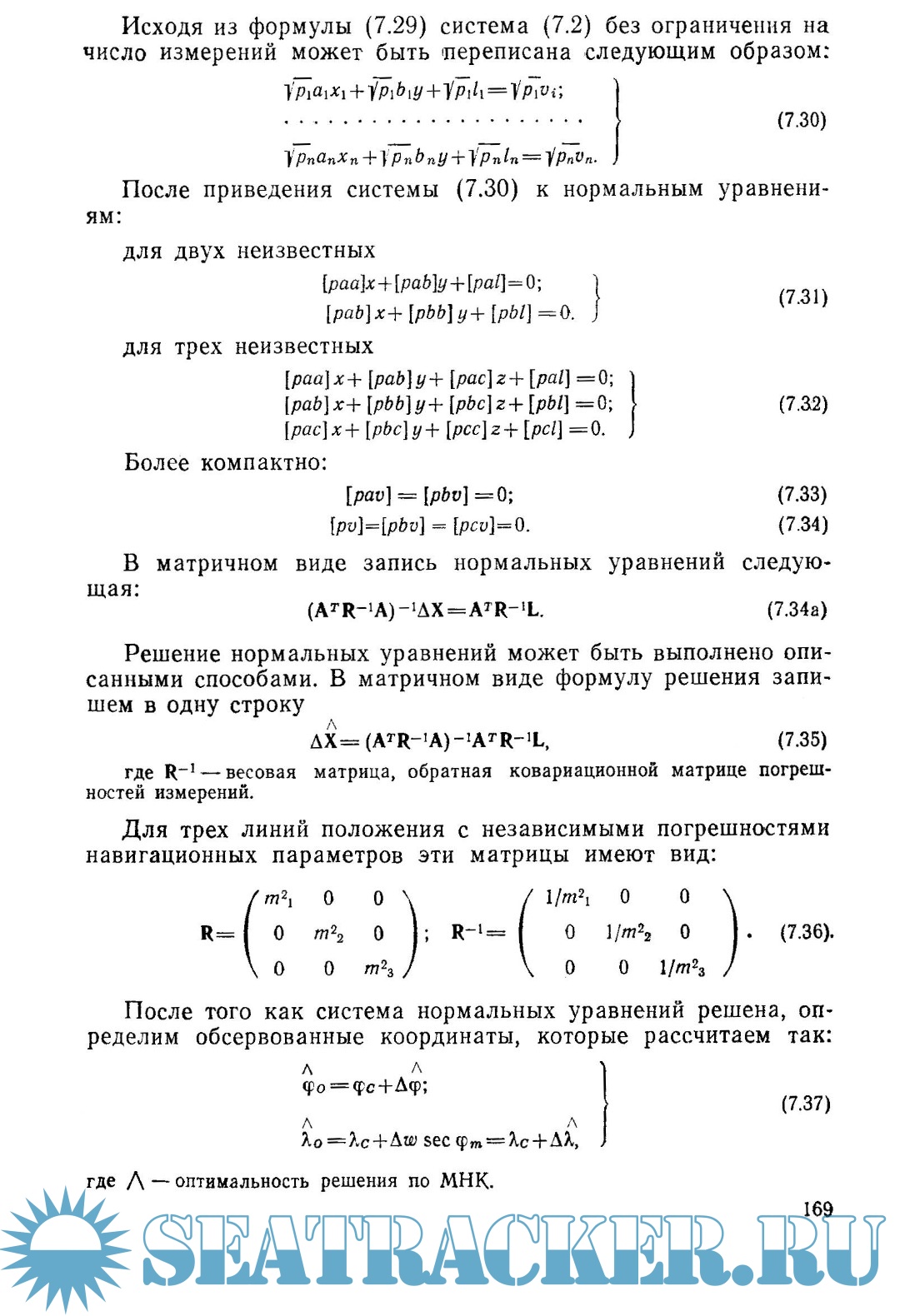
Nemo ®   06-Nov-2025 14:32

Математические основы судовождения


Год выпуска: 1993
Язык: Русский
Автор: В. П. Кожухов, А. М. Жухлин, В. Т. Кондрашихин
Издательство: М.: Транспорт
Формат: PDF
Качество: Отсканированные страницы
Количество страниц: 201
Описание: Приведены основные сведения из математики, сферической тригонометрии, математической картографии, необходимые для определения места судна. Изложены вопросы математической обработки навигационных измерений и теории определения места судна. Даны примеры решения задач по основным разделам учебника.
Для курсантов судоводительских факультетов морских академий.
Для эксплуатации морских судов требуются высококвалифицированные специалисты-профессионалы, способные управлять судном в разнообразных ситуациях. Часть ситуаций стандартна, их штурман должен анализировать достаточно быстро и также быстро принимать решения. Значительное же число ситуаций носит нестандартный характер, и именно в них первостепенное значение приобретают теоретическая и практическая подготовка судоводителя, его общий уровень развития и профессиональная культура. Такая подготовка немыслима без знаний теории судовождения, традиционно опирающейся на обширную математическую базу.
Будущему инженеру-судоводителю необходимы прежде всего знания тех разделов математики, которые имеют непосредственное отношение к навигации, позволяют рассматривать прикладные теоретические задачи. Например, такие разделы математики, как сферическая тригонометрия, математическая статистика и элементы теории приближения функций, образуют единый теоретический базис определения координат места судна с оценкой его точности. Разнообразие математических приемов при обосновании навигационных задач и методов их решения требует наполнения общеинженерной математической подготовки прикладным содержанием. Именно эта цель преследуется в курсе «Математические основы судовождения».
Для углубленной проработки материала курсантам полезно обращаться к работам основоположников теории морской навигации. Часть таких работ перечислена в списке литературы в конце книги. Авторы с признательностью примут замечания и пожелания, касающиеся дальнейшего усовершенствования учебника и повышения качества обучения по математическим основам судовождения.

Содержание

Скриншоты

Математические Основы Судовождения - Кожухов - 1993.pdf

Download [15 KB]

Thank U
Reply
refresh list

Similar releases

Математические основы судовождения [202x, MP4]
Математические Основы Судовождения - Кожухов В.П., Жухлин А.М. [1993, PDF]
Математические основы судовождения - Пазынич Г.И. [2016, PDF]
Автоматизация судовождения - Родионов А.И. [1992, PDF]
Теория ошибок и ее применение к задачам судовождения - Кондрашихин В.Т. [1969]
Навигация и лоция - Дмитриев, Григорян, Катенин [2004, PDF]
Навигация и лоция - Дмитриев В.И. [2004, PDF]
 Оценка точности морского судовождения - Груздев Н.М. [1989, PDF]
Задачник по навигации и лоции - Гаврюк М.И [1984, PDF]
Расчет координат места судна по избыточным навигационным измерениям - Афанасьев В.В. [2004, DOC]
LOAD MORE
  • Reply

The time now is: Today 20:26

All times are GMT + 3 Hours