Nemo ®   14-Mar-2025 11:25

The Principles of Celestial Navigation


Year: 2019
Language: English
Author: Adel Mostafa
Publisher: Arab Academy for Science, Technology & Maritime Transport
Format: PDF
Quality: eBook
Pages count: 211
Description: "The Principles of Celestial Navigation" is a comprehensive guide to the art and science of navigating using celestial bodies. This book serves as an essential resource for mariners, navigators, and anyone interested in the techniques of traditional navigation, providing both theoretical foundations and practical applications.
The book begins by introducing the fundamental concept of the celestial sphere, an imaginary sphere surrounding the Earth on which all celestial bodies appear to be positioned. It explains how celestial coordinates are used to define the position of stars, the Sun, the Moon, and planets, and how their apparent motion across the sky can be predicted and utilized for navigation. The text delves into the different systems of celestial coordinates, illustrating their importance in determining positions at sea.
A significant portion of the book is dedicated to the tools and methods used in celestial navigation. It covers the measurement of time, the use of the Nautical Almanac for locating celestial objects, and the design and operation of the marine sextant, the primary instrument for measuring celestial angles. The book also explains how to apply necessary corrections to sextant readings to ensure accuracy.
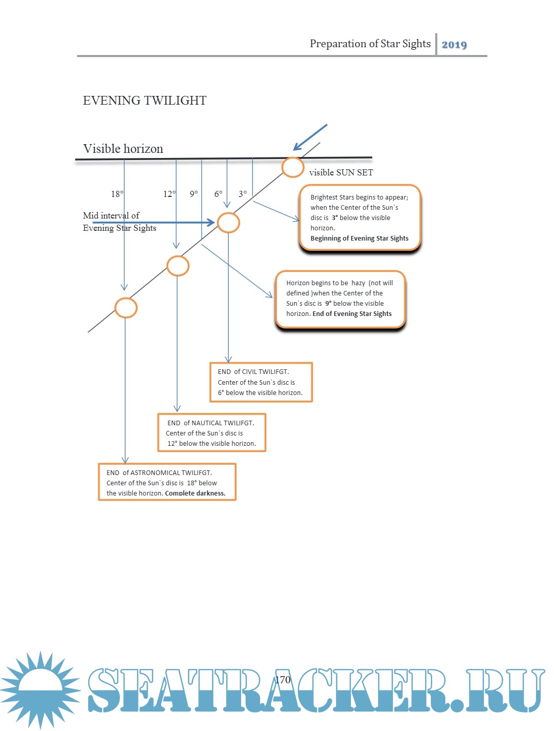
Moving beyond theory, the book provides practical techniques for determining a vessel’s position using celestial observations. It describes the principles of the astronomical position line, the methods for calculating latitude using Polaris, and the procedures for taking and interpreting star sights. Readers will also find detailed explanations of how to solve simultaneous sights, determine longitude through time observations, and use celestial navigation to correct compass errors.
By integrating descriptive astronomy, instrument handling, and applied navigation techniques, "The Principles of Celestial Navigation" serves as a thorough and indispensable manual for both aspiring and experienced navigators.

Contents

Screenshots

THE PRINCIPLES OF CELESTIAL NAVIGATION.pdf

Download [17 KB]

Thank U
Reply
refresh list

Similar releases

A Short Guide to Celestial Navigation - Henning Umland [2011, PDF]
CamSextant v.3.0.1 - Omar Reis [2022] [Android]
Compact Data for Navigation and Astronomy, 1996-2000 - B. D. Yallop & C. Y. Hohenkerk [1995, PDF]
How to Use Plastic Sextants: With Applications to Metal Sextants and a Review of Sextant Piloting -…
Astronavigation: A Method for Determining Exact Position by the Stars - Kurt Anton Zischka [2017,…
Celestial Navigation - Tom Cunliffe [2010, PDF]
Primer of Celestial Navigation - John Favill [1944, PDF]
Nautical Astronomy - B. Krasavtsev, B. Khlyustin [1970, PDF]
Principles of Navigation - Principles of Navigation - Capt. T.K. Joseph & Capt. S.S. Rewari [2006,…
Star Finder (Celestial Globe) User's Manual - FPM Holdnig GmbH [2012, PDF]
LOAD MORE
  • Reply

The time now is: Today 00:49

All times are GMT + 3 Hours