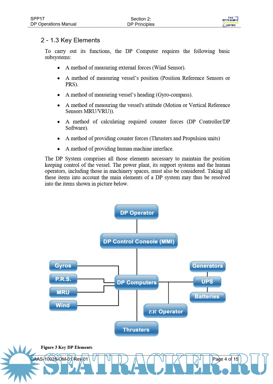
ClaireVoyant ®   07-Feb-2025 19:45

BURBON LIBERTY 151~160 DP Operations Manual


Year: 2012
Language: English
Author: The Dynamic Positioning Centre, C-MAR
Genre: Documentation, Operating Manual
Format: PDF
Quality: eBook
Pages count: 148
Description: The Dynamic Positioning Centre has been requested to prepare a vessel specific Operations Manual for the Dynamic Positioning Vessel System for the Vessel Name. The vessel has been accorded the sub-notation DPS-2.
The scope of work is to document all systems and procedures, which affect the DP operations. The manual includes section on:
- Organisation and Responsibility
- Vessel Data
- DP Philosophy
- DP System Description
- DP system operation
- Standing Orders Regarding DP Operations
- DP Guidelines
- Capability Plots
- DP Trials Procedure
- Incident Reporting Policy
This document represents the Company’s Dynamic Positioning (DP) Guidelines and Procedures. It applies to all company DP vessels worldwide and, where applicable, Shore Side Staff.

Contents

Section 1 Introduction
Section 2 DP Principles
Section 3 Organisation and Responsibility
Section 4 Vessel Data
Section 5 DP Operations
Section 6 Emergencies and Incidents
Section 7 Training
Section 8 Documentation
Appendix 1 IMCA Incident Reporting Form
Appendix 2 DP Checklists

Screenshots

BURBON LIBERTY 151~160 DP Operations Manual - The Dynamic Positioning Centre, C-MAR [2012].pdf

Download [4 KB]

Thank U
Reply
refresh list

Similar releases

NORMAND OCEANIC IMO 9468205 DP Operations Manual - Solstad Shipping AS [2012, PDF]
DP Operations Guidance - Dynamic Positioning Committee [2021, PDF]
DP Operations Procedure BON-PRD-0701.0010-rev.21 - Bourbon Offshore Norway [2018, PDF]
International Guidelines for the Safe Operation of Dynamically Positioned Offshore Supply Vessels -…
DP Training Manual 3.2.0 - Maersk Training Brasil [2013, PDF]
TAHA ASSALAM Annual DP Trials - Xing Wei Pte Ltd [2018, PDF]
Guidelines for The Design and Operation of Dynamically Positioned Vessels - IMCA [2016, PDF]
VMS - LNG Vessel Operating Instructions - V.SHIPS Management System (VMS) [2007, PDF]
Spectec - AMOS2 End User Training Guide - M.Youngson [2010, PDF]
Bridge Procedures Manual - Danz-Tietjens Schiffahrts & Co. KG - Danz-Tietjens Schiffahrts & Co. KG…
LOAD MORE
  • Reply

The time now is: Today 18:53

All times are GMT + 3 Hours