Год выпуска: 1996 Язык: Русский Автор: Смирнов Е.Л., Яловенко А.В., Воронов В.В. Жанр: Учебное пособие Издательство: Элмор Формат: PDF Качество: Изначально компьютерное (eBook) Количество страниц: 551 Описание: В учебнике изложена теория современных и перспективных для морского флота гирокомпасов, гирогоризонтов, гоирогоризонтокомпасов, навигационных гиротахометров, магнитных компасов, навигационных эхолотов и лагов различного принципа действия. Для курсантов судоводительской специальности морских академий, может быть использован курсантами радиотехнической и гидрографической специальностей этих вузов. Предисловие. Системы определения угловой ориентации судна. Основы прикладной теории гироскопа. Гирокомпасы с автономным чувствительным элементом. Гирокомпасы с корректируемым чувствительным элементом. Гирогоризонты и тахометры. Системы определения пространственной ориентации судна. Магнитные компасы. Системы измерения скорости судна. Основы прикладной теории гидроакустики. Гидроакустические системы измерения скорости судна. Раиотехнические и электромагнитные системы измерения скорости судна. системы информационного обеспечения швартовки. Список литературы.
You cannot post new topics in this forum You cannot reply to topics in this forum You cannot edit your posts in this forum You cannot delete your posts in this forum You cannot vote in polls in this forum You cannot attach files in this forum You cannot download files in this forum
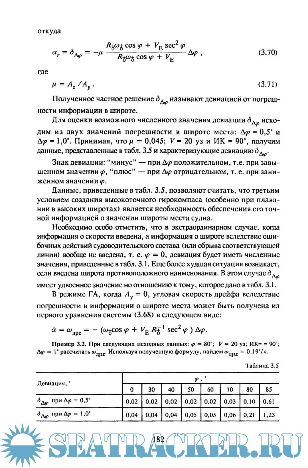
Технические средства судовождения. Т.1. Теория
Язык: Русский
Автор: Смирнов Е.Л., Яловенко А.В., Воронов В.В.
Жанр: Учебное пособие
Издательство: Элмор
Формат: PDF
Качество: Изначально компьютерное (eBook)
Количество страниц: 551
Описание: В учебнике изложена теория современных и перспективных для морского флота гирокомпасов, гирогоризонтов, гоирогоризонтокомпасов, навигационных гиротахометров, магнитных компасов, навигационных эхолотов и лагов различного принципа действия.
Для курсантов судоводительской специальности морских академий, может быть использован курсантами радиотехнической и гидрографической специальностей этих вузов.
Предисловие.
Системы определения угловой ориентации судна.
Основы прикладной теории гироскопа.
Гирокомпасы с автономным чувствительным элементом.
Гирокомпасы с корректируемым чувствительным элементом.
Гирогоризонты и тахометры.
Системы определения пространственной ориентации судна.
Магнитные компасы.
Системы измерения скорости судна.
Основы прикладной теории гидроакустики.
Гидроакустические системы измерения скорости судна.
Раиотехнические и электромагнитные системы измерения скорости судна. системы информационного обеспечения швартовки.
Список литературы.
Содержание
Скриншоты
Notice from: vitbar192 [translate]
https://seatracker.club/viewtopic.php?t=48572
Смирнов Е.Л., Яловенко А.В., Воронов В.В. Технические средства судовождения. Т.1. Теория, 1996.pdf
Download [19 KB]
Share