ERMO83 ®   19-Sep-2024 09:00

Смазка судовых дизельных двигателей


Год выпуска: 1970
Язык: Русский
Автор: Г . X . Кларк инженер-химик, член Института морских инженеров
Жанр: Практическое пособие, Справочное издание
Издательство: Published by Burmah-Castrol Marine 1 Finsbury Square London EC2
Издание: Printed in England by W. S. Cowell Limited
ISBN: © Burmah-Castrol Marine 1970
Формат: PDF
Качество: Отсканированные страницы + слой распознанного текста
Количество страниц: 233
Описание: Работа корабельного инженера-механика охватывает все аспекты механической технологии.
С практической точки зрения он не в состоянии обладать исчерпывающими знаниями во всех отраслях технологии. Однако, две вещи совершенно необходимы:
Во-первых, он должен понимать язык специалиста, чтобы создать эффективную связь, и, во-вторых, знать источник информации для каждой специальной отрасли.
Одной из наиболее важных отраслей является смазка. Этот труд полностью отвечает обоим вышеупомянутым требованиям в области смазки дизельных двигателей морских судов. В нем содержится объяснение терминологии и он может служить стандартным справочником.
Это возможно только потому, что автор, обладая большим опытом в качестве специалиста в области смазки двигателей, получил также практические знания и опыт, как корабельный инженер-механик.
В этой книге автор щедро предоставляет свои знания и опыт в распоряжение читателей.
Р. Мантон
Директор фирмы British &
Commonwealth Shipping Со Ltd

Содержание

СОДЕРЖАНИЕ
Глава 1
Смазочные масла - происхождение, производство, свойства и употребление присадок
Введение 10
Происхождение нефти 10
Классификация углеводородов 11
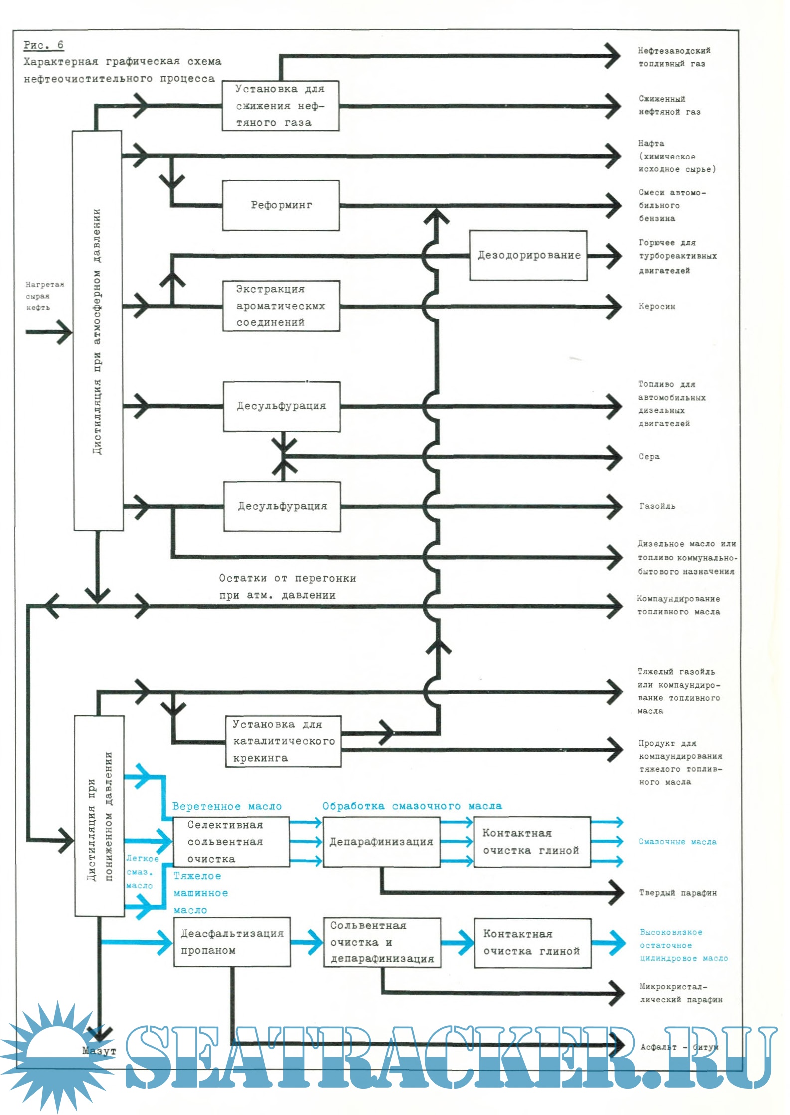
Очистка смазочных масел 13
Свойства и лабораторные испытания смазочных масел 16
Присадки 22
Глава 2
Трение и смазка - основные принципы
Трение 28
Классификация смазки 32
Жидкостная смазка 32
Гидростатическая смазка 37
Граничная смазка 39
Глава 3
Конструкция подшипников, материалы и эксплуатационные проблемы
Свойства подшипников 46
Подшипниковые сплавы 47
Конструкция подшипников и эксплуатационные проблемы 49
Качественные показатели и аварии подшипников 53
Шарикоподшипники и роликоподшипники 60
Причины разрушения подшипников 62
Глава 4
Топливо для двигателей морских судов
Определение топлива 66
Свойства сгорания топлива для двигателей морских судов 70
Перекачивание топлива и очистка 71
Проблемы, созданные или обостренные употреблением мазутного топлива 74
Глава 5
Современное развитие в области двигателей морских судов
Развитие корабельных конструкций 80
Сравнение двигателей 81
Развитие в области судовых дизельных двигателей 83
Продувка и наддув 87
Глава 6
Современные судовые дизельные двигатели крейцкопфного типа
Конструкционные проблемы, связанные с двухтактными крейцкопфными двигателями с наддувом 94
Современные поршневые конструкции и конструкции камеры сгорания 95
Крейцкопфные двигатели с большим диаметром отверстия цилиндра 99
Глава 7
Смазка больших крейцкопфных двигателей
Смазка цилиндра 123
Смазочные материалы для цилиндров 126
Заключение - смазка цилиндра 1 31
Нанесение цилиндрового смазочного масла 13 3
Коррозия картера 1 3 7
Картерные масла 139
Заключение - картерные масла 141
Г л а в а 8
Тронковые судовые дизельные двигатели
Классификация двигателей 143
Влияние горючего 145
Наддув 145
Среднеоборотные тронковые двигатели 147
Крупные тронковые двигатели 148
Глава 9
Судовые дизельные двигатели, среднебыстроходные и быстроходные
Среднебыстроходные, высокомощные двигатели 169
Быстроходные судовые дизельные двигатели автомобильного типа 178
Глава 10
Смазка судовых тронковых дизельных двигателей
Официальные спецификации 1 87
Спецификации Министерства обороны 188
Значение официальных спецификаций для судовых дизельных двигателей 191
Требования, предъявляемые к маслам для среднебыстроходных дизельных
двигателей, в смысле детергентности и щелочности 193
Смазочные масла для среднебыстроходных и быстроходных двигателей 194
Глава 11
Конструкция, подготовка, чистка и промывка маслосмазочных систем
Маслосмазочные системы 1 97
Предварительная чистка и постоянная защита от коррозии 200
Устройства для подачи масла 202
Типы загрязнения и сохранение качества масла 203
Глава 12
Испытания отработанных масел судовых дизельных двигателей
Правильный отбор проб 209
Рутинные лабораторные испытания 209
Кислотность и щелочность 213
Переносная испытательная аппаратура 21 6
Глава 1 3
Рудовые смазочные материалы фирмы Бирма-Каетрол
Картерные масла 21 8
Цилиндровые смазочные материалы 219
Детергентные/депрессантные масла 220
Турбинные масла 221
Гидравлические масла 221
Специальные продукты 222
Консистентные смазки 222
Приложения
Приложение 1:
Приложение 2:
Приложение 3:
Приложение 4:
Приложение 5:
Приложение 6 :
Классификация вязкости, согласно SAE (Общество автомобильных инженеров США)
Полезные переводные множители
Таблица сравнительных значений в сантистокс и в единицах Редвуда, Сейболта и Знглера
Перевод температурных величин Температурно-вязкостная номограмма для смазочных материалов
Температурно-вязкостная номограмма для нефтетоплива

Скриншоты

СМАЗКА СУДОВЫХ ДИЗЕЛЬНЫХ ДВИГАТЕЛЕЙ Г.КЛАРК_1970__233.pdf

Download [18 KB]

Thank U
Reply
refresh list

Similar releases

Элементы энергетической установки судна - Чемодаков А.Л. [2020, PDF]
Использование морских топлив на судах - Возницкий И. В. [1998, PDF]
Судовые энергетические установки - Артёмов Г.А., Волошин В.П. [1987, PDF]
Главные среднеоборотные дизеля морских судов (конструкция, эксплуатация) - Э.И. Голофастов [2008,…
Технологии обработки воды на морских судах - Тихомиров Г. И. [2013, PDF]
Общее устройство судов - Чайников К.Н. [1971, FB2]
Судовой моторист - Дейнего Ю. Г. [2009, PDF]
Эксплуатация судовых механизмов и систем - Дейнего Ю. Г. [2008, PDF]
Дизельные двигатели современных морских судов - Белоусов Е.В. [2010, PDF]
Судовой моторист - Дейнего Ю.Г. [2007, PDF]
LOAD MORE
  • Reply

The time now is: Today 20:38

All times are GMT + 3 Hours