paolina_3 ®   18-Jul-2020 15:57

Research on Ship Design and Optimization Based on Simulation-Based Design (SBD) Technique


Year: 2019
Language: english
Author: Bao-Ji Zhang, Sheng-Long Zhang
Genre: Textbook
Publisher: Springer
ISBN: 978-981-10-8422-5
Format: PDF
Quality: eBook
Pages count: 239
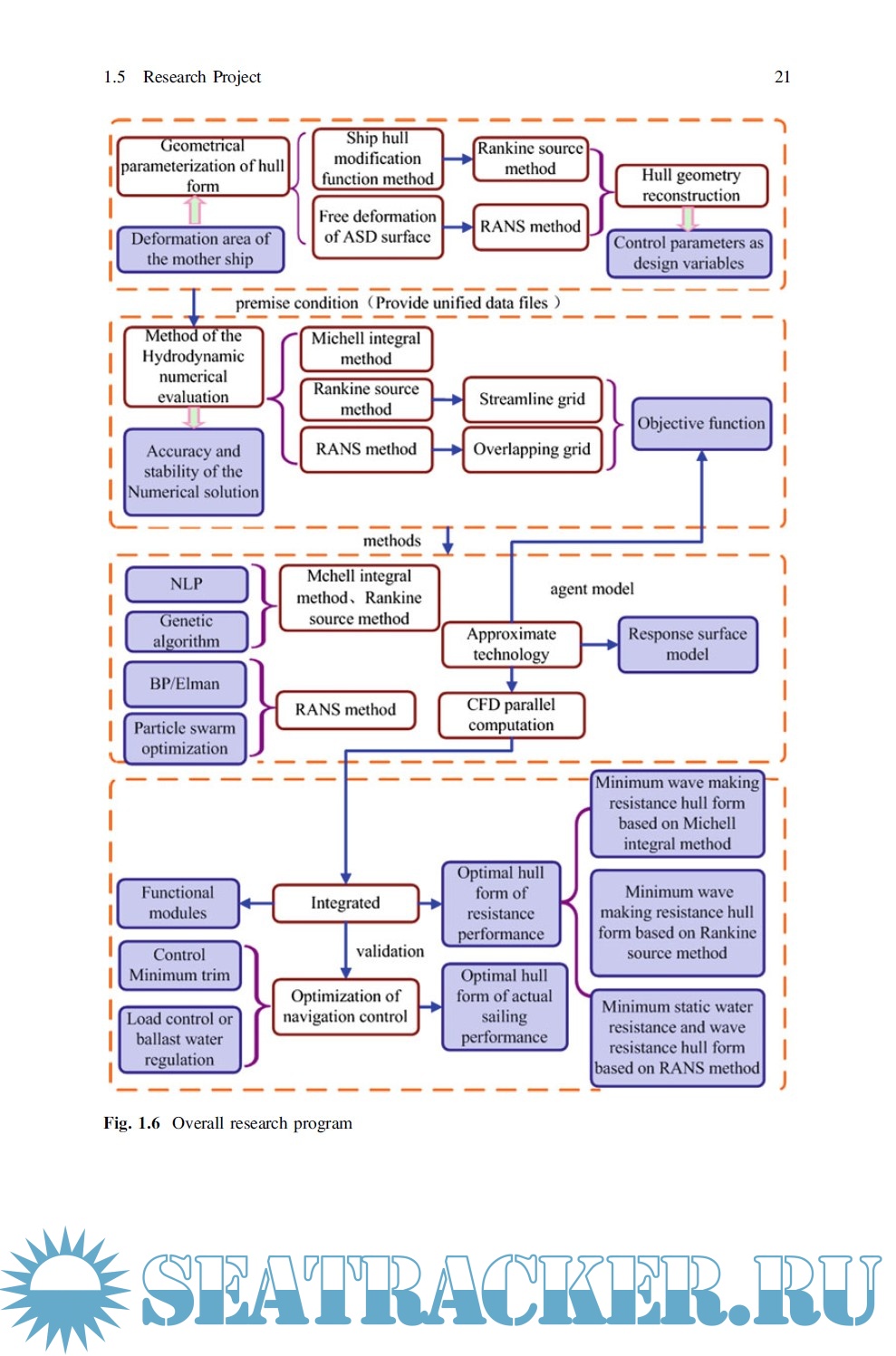
Description: The development of new ships and the optimization of ship design are a highly comprehensive technology which requires integrating many disciplines, in order to get rapidity, seakeeping, and maneuverability of the ship. The traditional ship design and development is a sequential process, but because design factors, such as manufacturability and quality assurance, cannot be fully considered in the earlier stage of design, designers have to repeatedly adapt the design scheme, resulting in problems of prolonged development cycle, uncertain delivery, and cost increase, which makes it difficult to adapt to the intense market competing with the urgent need for new models. In order to solve the above problems, it is necessary to develop a totally new design tool that aims at performance and usage-driven design. The main purpose of this book, and of the SBD technology is to reduce the ship development time and capital investment, lower risk, optimize the design, and improve efficiency.

Contents

Screenshots

Research on Ship Design and Optimization Based on Simulation-Based Design (SBD) Technique.pdf

Download [4 KB]

Thank U
Reply
refresh list

Similar releases

Process Modelling of the cruise passenger travel experience - Sabina Akter [2024, PDF]
Design Principles of Ships and Marine Structures - Suresh Chandra Misra [2016, PDF]
Remote Controlled and Autonomous Ships in the Maritime Industry - DNV [2018, PDF]
Practical Design of Ships and Other Floating Structures - Volume 1 - You-Sheng Wu, Guo-Jun Zhou,…
Advanced Model Predictive Control for Autonomous Marine Vehicles - Yang Shi · Chao Shen · Henglai…
Maritime Cyber Security: concepts, problems and models - Sotiria Lagouvardou [2018, PDF]
Operational Transportation Planning of Modern Freight Forwarding Companies - Xin Wang [2015, PDF]
Coatings: Materials, Processes, Characterization and Optimization - Kaushik Kumar , B. Sridhar Babu…
Container Terminals and Automated Transport Systems - Logistics Control Issues... - Hans-Otto…
Risk-Based Ship Design - Methods, Tools and Applications - Apostolos Papanikolaou [2009, PDF]
LOAD MORE
  • Reply

The time now is: Today 22:13

All times are GMT + 3 Hours