Ferreirolo ®   09-Jun-2020 19:30

Numerical investigations of ship–ice interaction and maneuvering performance in level ice


Year: 2014
Language: english
Author: Quan Zhou, Heather Peng, Wei Qiu
Genre: Research papers
Publisher: Elsevier
Format: PDF
Quality: eBook
Pages count: 14
Description: A numerical model for simulating ship maneuvering performance in level ice has been developed and verified by comparing the numerical results to measured data and empirical solutions of the R-Class ice- breaker, CCG Sir John Franklin. The numerical model has been devel- oped considering similar strategies and assumptions made by previous researchers. It has been extended by considering the effect of buoyancy and clearing terms on sway and yaw motions. Moreover, the effect of the flexural deflection of ice plate is considered in the model. The water support of the ice plate is treated as an elastic founda- tion.

Contents

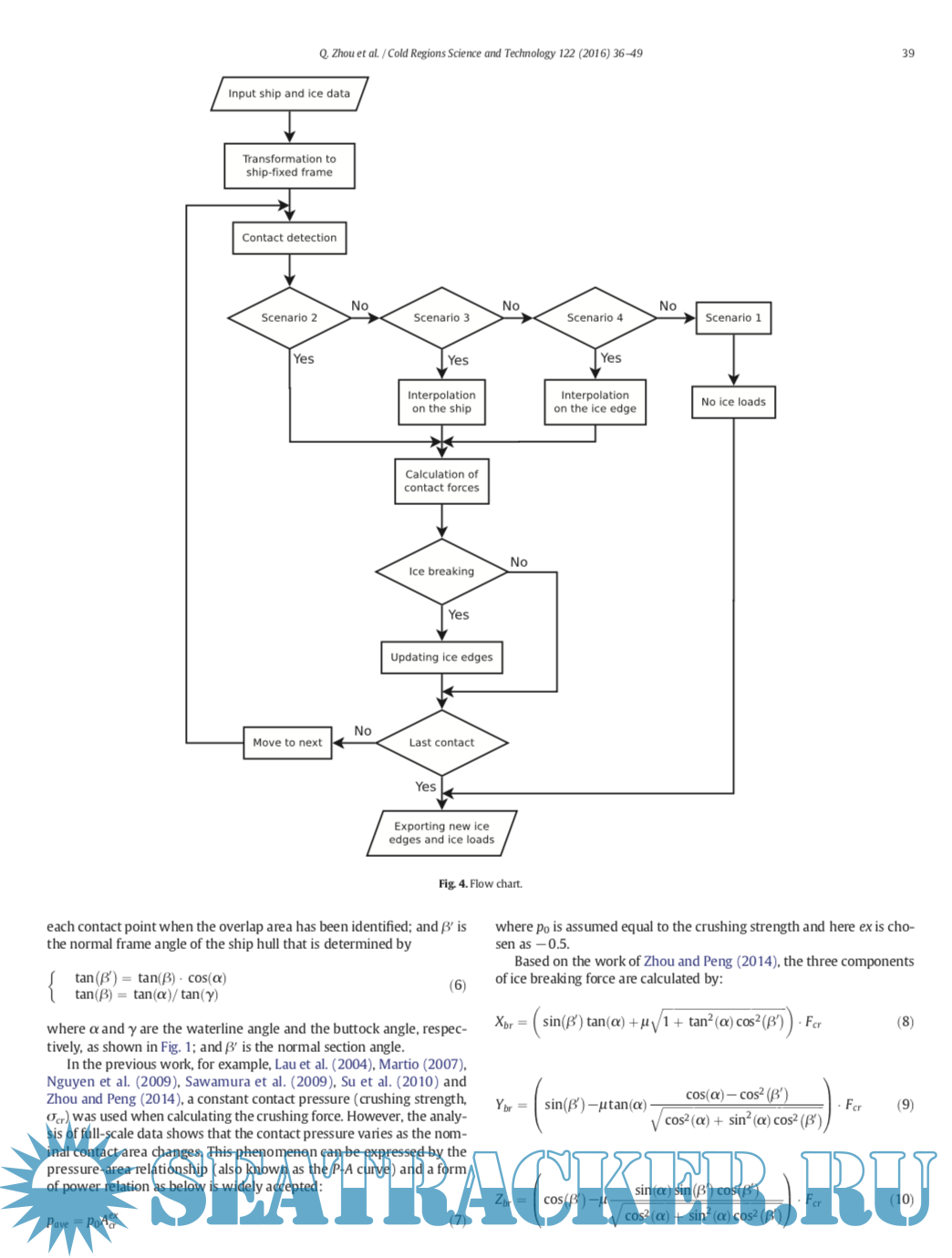
This paper presents a solution to the ship–ice interaction problem solved in the time domain by a combined method involving numerical simulations and semi-empirical formula. The breaking process of an intact level ice by an advancing ice breaker has been investigated by a 2D numerical method. An interaction detection tech- nique has been introduced. In order to compute the ice load, a pressure-area relationship for the ice was applied, and a flexural ice plate model was developed. A 3-degree-of-freedom (3DOF) model was adopted to simulate ship maneuvering in level ice. The proposed numerical method has been validated by using the experimental re- sults of an 1:20 scaled CCG R-Class icebreaker model and the full-scale turning circle results.

Screenshots

Numerical_investigations_of_ship_ice_int.pdf

Download [1 KB]

Thank U
Reply
refresh list

Similar releases

Numerical Predictions of Global and Local Ice Loads on Ships - Biao Su [2011, PDF]
Stability assessment of tugs in escort operations - Renske Maria Marijnissen [2019, PDF]
Marine Propulsion Simulation. Methods and Results - Martelli M. [2015, PDF]
Numerical Modeling: Prediction of Ship Maneuvering and Hydrodynamics During Inland Waterway…
On Structural Design of High-Speed Craft - Razolf M. [2013, PDF]
The Mathematics of Large-scale Atmosphere and Ocean - Mike Cullen [2021, PDF]
Control of ships and underwater vehicles: design for underactuated and nonlinear marine systems -…
Boundary Layer Stability and Transition - Ralph D. Cooper [1979, PDF]
Mechanics of Offshore Pipelines, Volume 2: Buckle Propagation and Arrest - Stelios Kyriakides ,…
Offshore mechanics : structural and fluid dynamics for recent applications - Madjid Karimirad…
LOAD MORE
  • Reply

The time now is: Today 20:20

All times are GMT + 3 Hours